制图:鱼小鱼

当今社交媒体风起云涌,小红书吸引了无数用户和商家的关注。想要在这个激烈的竞争环境中脱颖而出,并实现小红书内容营销的最大化利益,就需要掌握一些关键的运营思维和技巧。
小红书运营思维:
吸引目标用户群,内容必须具有价值,贴近生活并具有特定的指向性。因此,转变思维方式,设立明确的目标,并拆解目标,是取得成功的关键。从让客户看到笔记,到让客户愿意点击笔记,再到确保笔记具备收藏价值,每一个环节都至关重要。
小红书账号定位和内容选择:
内容垂直度是成功的基石,持续专注于某一领域的内容更新,避免插入其他领域的内容,以此让用户在最短时间内记住账号。通过突出特点、简单化内容,并保持账号相关设置一致,可以有效提升用户粘性。
小红书笔记推荐算法和发布时间:
决定笔记爆款的关键因素之一。根据账号的垂直领域、笔记标签和受众等因素进行推流,注意发布时间的选择,都能有效提升笔记的曝光率和用户参与度。
爆款笔记的首图和标题同样至关重要,清晰度高、内容合规、吸引人的首图和富有共鸣的标题写作能够让笔记脱颖而出。
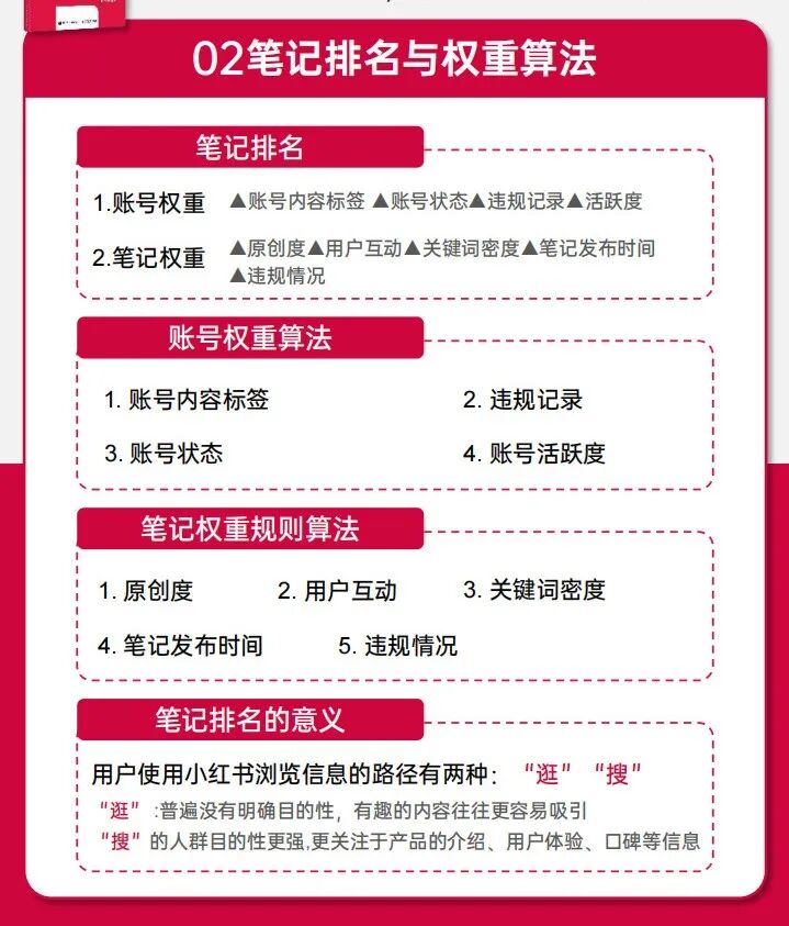
小红书笔记排名与权重算法:
小红书笔记排名与权重算法,不可忽视的一环。账号权重和笔记权重的多个指标互相影响着笔记在平台上的表现。用户可以通过理解账号权重算法和笔记权重规则,优化自己的内容以获得更好的排名和曝光。
好课推荐
小红书是继10年前搜索、5年前的私域、3年前的直播之后,当前红海中一片难得的蓝海,非常有机会创造自己的第二曲线,一定会涌现出新的巨头。你还不赶快学习吗?
7月18日正式开启学习!
详情安排扫码查看
原价299,抢先价99!
优加VIP会员限时特惠399,一年所有在线课程无限听!
欢迎私聊咨询!
报名咨询
干货文章推荐 教培机构怎样玩转短视频,为你解密! 教培机构常用营销话术+文案,AI生成全过程拆解!一学就会! 教培机构校长应该如何做好管理 校长如何让校区高效招生盈利 几个关键点入手!校长可以做好管理! 2024教育圈在小红书营销,读懂这四个重要趋势! 拆解学大财报:为什么能成为“双减”后转型标杆案例? 推荐阅读!对比「双减」前后的变化,教培行业核心逻辑的演绎 2024教育技术十大新兴趋势 K12教培行业深度:需求刚性,供给出清,行业涅槃 教育机构应该怎么干?我的5个建议 华图教育CEO吴正杲:推动华图教育快速增长的一整套管理方法揭秘! 铁打的新东方 抢滩登陆!教培机构一定要做「短视频+直播」 秘而不宣!教培公司们,都在偷偷耕耘小红书… 教育行业短视频这样做,让你爆款频出,快速打开流量通道
最新教育资讯 中公教育董事长道歉:“一定会还钱” “金宝贝”问题未解“觅蒙”也闭店了,教培行业何时不再“爆雷”? 上线10年!这一在线教育平台突然宣布关停 装上教育大模型,校外培训卷土重来 《5 年高考3 年模拟》玩真的!教辅机构下场做教培硬件 公考三巨头进入“冷静期” 央视曝光:有机构“收钱收到手抽筋”!记者“含泪”体验→ 粉笔上市首年利润暴涨,张小龙却只关心一件事 教培“失落的三年”正在巡回 行业格局逐渐优化,K12教培迎来「柳暗花明」之时? 线上学科培训学校年检开始,不合格将—— 这对教培行业是个好消息!一地对非学科达标机构,应批尽批! 央视报道教培乱象——职业闭店人 教育部专项行动:严查这些行为!
