
引言
近年来,数字经济快速发展,成为全球经济增长的主要动力。根据中国信通院发布的《全球数字经济白皮书——疫情冲击下的复苏新曙光》,全球主要国家数字经济规模在2020年达到了32.6万亿美元,较上年名义增长了3.0%(0.9万亿美元),在国内生产总值(GDP)中的比重达到为43.7%,发达国家更是高达54.3%。在中国,2020年数字经济规模达到39.2万亿元(5.4万亿美元),居全球第二,占GDP的比重达38.6%(见图1、图2)。
数字经济的发展带动了平台的兴起。数字平台是一种存在于数字空间的虚拟交互场所,平台利用数字技术为平台各方之间的交互提供支持。平台的快速成长已成为数字经济领域最重要的现象。截至2021年6月30日,全球市值最高的10家企业中,有7家是数字平台型企业,这些企业的市值接近9万亿美元。而这些企业中更是诞生了至少2家有史以来市值首次超过2万亿美元的企业(苹果和微软)。另据统计,截至2020年底,全球市场价值超100亿美元的数字平台企业达76家,价值总额达12.5万亿美元,同比增速达57%(见图3)。
数字经济平台市值的快速增长,与其在相关市场上的垄断地位有很大的关系。2020年10月,美国国会反垄断、商业和行政法小组委员会在经过广泛的调查之后,发表了一份关于数字市场竞争的调查报告。该调查报告所涉及的几个市场,例如社交网络、一般的在线搜索和在线广告等,仅由一两个公司主导。小组委员会调查的公司(亚马逊、苹果、脸书和谷歌)已掌握了关键分销渠道的控制权,并已成为“看门人平台”。进一步估计,在未来十年内,这些公司以及少数几个公司的产值可能会占世界经济总产值的30%。平台的这种垄断地位引发了社会各界的担忧。一是平台使用大量的非价格竞争,尤其是免费服务,在表面上虽然增强了消费者福利,但是也会对同一市场中没有其他垂直平台资源的中小企业造成损失,从而损害创新创业;二是平台依靠其在一个市场的主导地位进入新市场并在该领域获得新的垄断地位,从而形成双轮垄断;三是平台可能通过杀手并购等方式,从而破坏创新环境和投资环境;四是平台垄断可能会对隐私保护、经济民主乃至于新闻自由等造成损害。出于对这些担忧的回应,近几年来,全球各个主要国家都加大了对数字平台垄断的调查,并就平台垄断进行了巨额的处罚或者诉讼,并且根据平台垄断的特点专门出台相应的法律,以适应数字平台垄断的现状。本文拟通过对各个方面资料的梳理,对全球数字经济平台反垄断的现状进行分析,并对其背后的因素进行探讨,从而对全球数字经济平台反垄断的趋势进行研判,并为中国数字经济平台反垄断提供借鉴。
一、全球数字经济平台
反垄断的现状及趋势
(一)全球数字经济平台反垄断的现状
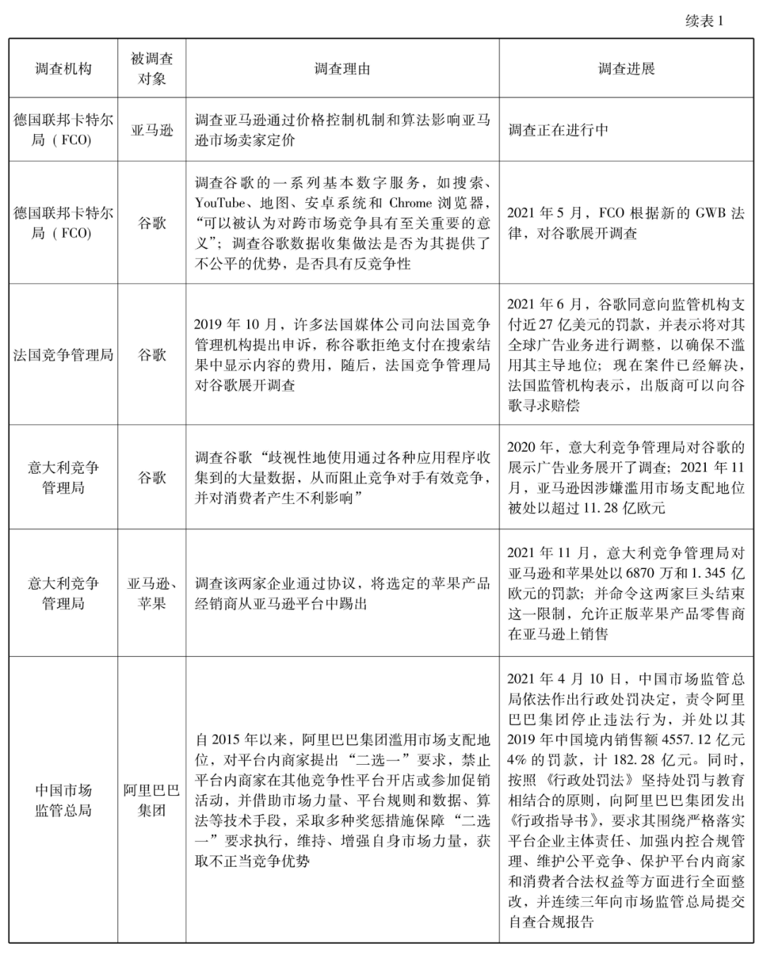
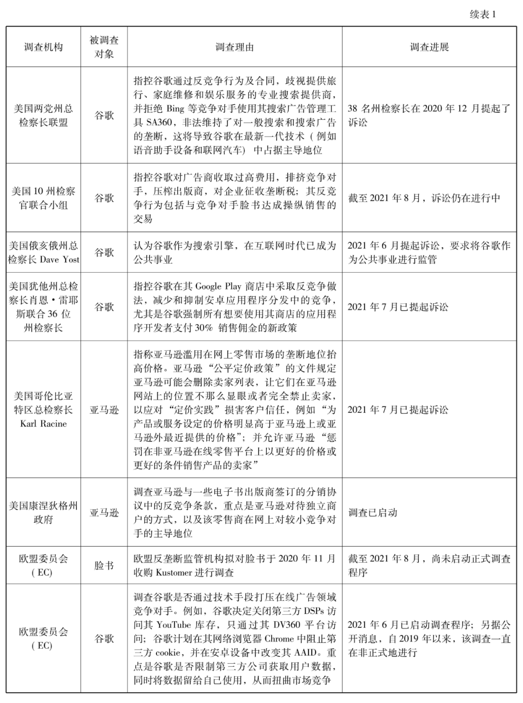
全球对数字经济平台进行反垄断调查开始于十年前。欧盟于2010年开始调查谷歌歪曲互联网搜索结果以支持其自己购物服务的行为。美国联邦贸易委员会(FTC)则于2011年4月启动了对谷歌的反垄断调查,至2013年1月谷歌与FTC达成和解,谷歌对其搜索结果呈现方式、广告数量等问题进行整改,FTC对谷歌不进行其他处罚。从2017年开始,全球加大了对互联网平台垄断行为进行调查的力度。据“南都数字经济治理论坛”提供的数据,自2017年8月至2020年10月,全球针对谷歌、亚马逊、脸书、苹果等四家大的平台企业(GAFA)发起的反垄断调查达到84起,其中大部分的调查发生于2019年之后。
根据媒体公开报道发现,自2020年开始,针对全球重要数字经济平台的调查就有27起,其中大部分都还在调查或者起诉过程中。从这些调查或诉讼的重点来看,涉及到反竞争行为。例如,美国司法部起诉谷歌的一个重要理由是谷歌在搜索引擎和广告业务中使用预先安装、禁止安装与其有竞争的搜索引擎、默认设置等“反竞争和排他性”的做法;中国市场监管总局调查阿里巴巴集团的理由是其进行“二选一”等反竞争行为。也涉及到不提供接口或者连通服务。例如,美国两党州总检察长联盟起诉谷歌的一个重要理由是其歧视提供旅行、家庭维修和娱乐服务的专业搜索提供商;FTC及48名州检察长起诉脸书的一个重要理由是其不对第三方程序开发商提供接口。还有一些调查涉及到数据垄断等非常前沿的问题。例如,欧盟委员会(EC)及英国竞争与市场管理局(CMA)调查脸书的理由是其以扭曲竞争的方式使用数据,特别是使用从广告商那里收集的广告数据,以便在分类广告等脸书活跃的市场上与它们竞争,从而给脸书带来了不应有的竞争优势。
在平台反垄断方面,各国除了加大反垄断调查之外,还在机构、人员设置等方面加大了力度,这意味着平台反垄断将成为一个长期的趋势。美国方面,政府对推进平台反垄断的决心依旧。欧盟方面,进一步推动欧盟的平台反垄断工作。在英国,CMA内部成立了数字市场部门(DMU)负责对数字平台的监管工作。
(二)全球数字经济平台反垄断的趋势
从全球数字平台反垄断的趋势看,各国政府对数字平台的垄断问题仍持从严的态度。一是重视对数字平台垄断的事先规制。数字平台的垄断行为不同于传统工业企业的垄断,其涉及到数据、接口开放、流量劫持等诸多方面的问题,这需要建立起对平台垄断的事先规制体系。从全球各国平台反垄断的趋势看,都强调对平台的事先监管,建立平台的行为边界,从而避免因平台的垄断行为而造成对创业创新的破坏。二是对数字平台垄断的一些新现象新问题加大调查力度。数字平台的垄断,出现了双轮垄断、自我优待、看门人平台、数据垄断、流量垄断等诸多新现象,各国均加大了对这些新现象的研究,并开始对这些新问题进行反垄断调查。例如,对数据垄断问题,各国发起了多起调查(参见表1)。三是高度重视对平台垄断的理论研究,并将理论研究成果直接应用到反垄断调查实践中。据统计,在过去的五年里,全球各主要国家以官方或半官方的名义发表了数十份关于平台垄断的研究报告。这些研究报告长达数千页,对数字平台垄断的一些前沿问题进行了理论分析及实践调查。很多调查就是建立在这些报告基础上。例如,美国国会反垄断、商业和行政法小组委员会发布的《数字市场竞争调查》,成为FTC、司法部以及各州检察长起诉各大互联网平台的主要依据之一。
二、平台反垄断立法的现状
在对数字经济平台反垄断实践过程中,很多国家都发现数字平台垄断与既有的垄断有着巨大的区别,这意味着原有的反垄断法需要及时更新,才能适应数字经济反垄断的需要。
(一)欧洲立法现状
欧洲在数字经济平台反垄断方面的经验较为丰富,其立法步伐较快。2020年12月,欧盟公布了《数字服务法案》和《数字市场法案》草案。其中,《数字市场法案》系统地提出了对大型数字平台的监管方案,一个重要方面是提出了“看门人平台”的概念。根据该法案,至少运营一项所谓的核心平台服务(CPS)并在欧盟多个国家/地区拥有持久庞大用户群的科技公司,应视为“看门人平台”。核心平台服务包括“(ⅰ)在线中介服务(包括市场、应用程序商店和移动等其他部门的在线中介服务,交通或能源在线中介服务),(ⅱ)在线搜索引擎,(ⅲ)社交网络,(ⅳ)视频共享平台服务,(ⅴ)与号码无关的人际电子通信服务,(ⅵ)操作系统,(ⅶ)云服务和(ⅷ)广告服务(包括广告网络、广告交易和任何其他广告中介服务,其中这些广告服务与上述一个或多个其他核心平台服务有关)”。作为看门人平台,必须有足够的规模以及业务要素:第一,该公司对内部市场具有重大影响。除其他标准外,具有重大影响的推定是指,在过去三个财政年度中在欧洲经济区实现了等于或超过65亿欧元的年营业额,或其所属企业的平均市值或同等公平市值在上一财政年度至少达到650亿欧元。第二,该公司运营核心平台服务。作为企业用户接触最终用户的重要门户,在用户数量上,公司提供的核心平台服务每月在欧盟中活跃的最终用户超过4500万个,以及在上一财政年度在欧盟中有超过1万个年度活跃商业用户。第三,该公司在其运营中享有根深蒂固和持久的地位,或者可以预见它将在不久的将来享有这样的地位。对于看门人平台而言,如果存在过去三个财政年度的每一年中都满足上述用户阈值标准的情况,平台企业有义务将上述情况通知EC。同时,平台也可以说明其虽然达到上述标准,但是在相关市场上并没有获得“战略市场地位”。对这些平台的规制,DMA提出了两大支柱:事先监管和新竞争工具。DMA的第5-13条规定了看门人平台广泛的义务,这些义务是事先监管的依据。
2021年1月,德国联邦议会正式通过了《反对限制竞争法》(GWB)第十修正案,这是全球重要国家中对数字平台垄断问题进行立法回应的首部反垄断法,也被称为“反对限制竞争法的数字化法案”。该法律首先建立了数字平台滥用支配地位的规制方法。修订后的GWB规定,在评估市场支配地位时,应特别考虑公司获取与竞争相关的数据。此外,在评估市场支配地位时,应考虑公司作为“多边市场中介”(即数字平台)的作用。如果一家公司被认为具有支配地位,并且拒绝授予其他公司访问数据、网络或其他基础设施,以及此类访问为了在上游或下游市场上运营,客观上是必要的,那么反垄断机构可以进行干预。尤其是考虑到很多中小企业(SME)对平台具有依赖性,GWB特别规定,无论规模大小,如果另一家公司依赖该公司以致不存在切换到其他第三方公司的充分合理可能性,则该公司被视为具有“相对市场支配力”,这一规定也适应于“多边市场中介”。由于数字平台大多以数据作为生产要素,因此这些企业被认为“对跨市场竞争具有重要意义”。修正后的GWB在19a条款赋予FOC对这些企业进行反垄断调查和干预的权力。并禁止这些平台有以下行为:自我优待,在其不占主导地位的市场中设置竞争障碍,通过使用在主导市场上收集的数据设置进入壁垒,限制产品、服务或数据的互操作性。
2021年7月,英国政府也提出了增加数字经济竞争的立法建议。提案对平台企业公平交易、公开选择、信任和透明度提出了明确要求,并不强迫其客户使用默认或强制性相关服务,或确保依赖它们的第三方公司不会被阻止与竞争对手开展业务。赋予DMU对数字平台进行监管的权力,包括认定平台是否具有“战略市场地位”(SMS)、认定平台是否存在违规行为、对数字平台的严重违规行为可处以高达营业额10%的罚款、实施支持互操作性的措施等。该建议已提交社会公众征询意见,征询意见截止日期为2021年10月1日。
(二)美国立法现状
美国国会议员就平台垄断问题提出了众多的法案,但这些法案大部分仍在讨论之中。2021年2月4日提出的2021年竞争和反垄断执法改革法案。该法案回应了很多当前平台垄断与竞争中的热点问题。例如,针对数字领域可能存在的“杀手并购”、扼杀“新生竞争者”等问题。法案认为,“过度关注短期内收购对价格的影响,排除其他潜在的反竞争效应”以及“低估了横向、纵向和联合兼并会降低质量、减少选择、阻碍创新、排除竞争对手、增加进入壁垒或创造买方力量(包括垄断力量)的危险”。因此,如果收购方的资产、净收入或市值超过1000亿美元且被收购方的资产、净收入或市值超过5000万美元,或者并购标的超过50亿美元时,需要进行特别审查,收购方必须说明收购是正当的,不会带来反竞争后果。审查的标准从要求原告证明收购的影响“可能会大大减少竞争”,降低到只要求证明合并“会产生显著减少竞争的明显风险”。占市场份额超过50%的企业或者有着“显著市场地位”的企业滥用市场支配地位的行为,也要求举证责任倒置(即由被告举证)。2021年3月,亚利桑那州众议院以31票对29票通过了对HB2005法案的修正案,禁止应用程序商店的运营商强迫应用程序开发人员使用特定的应用程序内支付系统作为独家支付方式。
2021年6月,美国国会讨论了6项与平台反垄断相关的法案,包括《平台反垄断法》。该法案提出拥有至少50万美国用户、市值超过6000亿美元且被视为“关键贸易伙伴”的覆盖平台(法案中将其定义为)应承担保护依赖其平台开展业务的用户公平发展的特殊义务;核心是不能对其自身业务进行自我优待,且不能对依赖于该平台开展业务的用户进行特别限制,在消费者权益方面,平台不能限制平台用户卸载平台预装的软件。《终止平台垄断法》,该法案要求平台将竞争对手的产品及服务与平台自己的产品及服务平等对待,不得歧视对其现有产品、服务或业务构成竞争的各类新业务,也不得增加会使这些竞争对手处于不利地位的各种额外附加条件。例如,覆盖平台不得要求商业用户购买或使用产品、服务,作为访问覆盖平台的条件,或作为商业用户的产品、服务在覆盖平台上的首选状态或位置的条件。在程序上,该法案授予FTC和DOJ对平台垄断行为进行民事诉讼的权力以及强制执行的权力。《平台竞争与机会法案》则禁止市值超过600亿美元的覆盖平台收购与其业务相关联的初创企业;如果平台要收购初创企业,则必须提供“明确且令人信服的证据”,证明被收购企业的业务不与平台竞争任何产品或服务,不对平台构成潜在的竞争威胁,收购完成后不会以任何方式增强或帮助维持收单平台的市场地位。ACCESS法案要求平台允许第三方将数据传输给他们的用户,或者在用户同意的情况下传输给竞争企业;同时,还要求FTC建立技术委员会,以颁布可移植性和互操作性标准。还有一项是“合并申报费现代化法案”要求提高合并审查收费上限,尤其是大型企业的合并审查费用,本项法案已获得国会通过。
2022年1月20日,美国参议院司法委员会以16票同意6票反对的投票结果,审议通过了《美国在线创新与选择法案》和《开放应用市场法案》。这两部法案是前述6部法案的综合与修订。
(三)亚洲立法现状
就亚洲地区整体而言,数字经济较为发达,其立法也在逐步完善之中。2021年2月7日,中国国务院反垄断委员会发布了《关于平台经济领域的反垄断指南》。该指南是全球第一个系统性对平台垄断问题进行规定的法规,很多与平台垄断相关的内容都有规定。例如,平台相关的基础概念、平台的相关市场界定、平台滥用市场支配地位的表现、平台企业的并购行为等。
2021年8月31日,韩国议会立法和司法委员会批准了一项被称为“反谷歌法”的《电信业务法》修正案,禁止谷歌、苹果等App商店运营商利用其垄断地位,从开发者的应用内购买收入中抽取佣金。关于App商店运营利用其垄断地位获得巨额佣金这一情境,美国等国家正在调查之中(参见表1),而韩国这一法案已获通过,这是全球首例。
三、全球数字经济平台
反垄断对中国的启示
从全球数字经济平台反垄断的现状看,全球主要大国对数字经济平台垄断所带来的潜在风险有着越来越深刻的认知。因此,对数字平台的反垄断仍在深入。中国数字经济平台也呈现出非常高的市场集中度,在各个细分领域,头部的数家平台都占据了大部分市场份额,数字平台垄断现象在中国已非常明显。因此,借鉴国外平台反垄断经验,积极推进中国数字平台反垄断,具有很强的现实意义。
第一,建立事先监管与事后调查相统一的数字平台反垄断规制体系,在政府层面坚定推进平台反垄断。从平台反垄断的视角看,尽管在司法部门与政府部门之间仍然存在着分歧,例如,美国法院驳回了FTC对脸书的起诉,欧盟关于苹果公司向爱尔兰补缴税收问题在法院被否决,德国FCO诉脸书违规收集个人数据案件也经历了地方法院驳回,最高法院再支持的经历。从政府部门看,反垄断决心依旧,各国仍在不断推进对平台反垄断调查。从前面所列举的案例来看,各国政府仍在加紧对数字平台问题的调查。数字平台在数据、流量、市场方面的垄断力量持续增加,且其在舆论控制、社会经济影响方面日益扩大。因此,对中国而言,借鉴全球各国对数字平台反垄断的经验,建立事先监管与事后调查相统一的数字平台反垄断规制体系,积极推动对数字平台垄断行为的调查,仍是未来加强对数字平台监管的重要方面。
第二,高度关注平台垄断的新现象和平台反垄断的新工具、新方法。由于平台经济本身的双边市场效应、跨边网络效应等,使平台容易形成集中,而且这种集中度高的平台还具有较高经济效率以及较好的消费者福利。因此,在平台反垄断时,需要引入新的工具,包括对平台的反竞争行为进行规范、推动平台接口开放、推动数据共享、数据可携带性与互操作性等。在中国平台反垄断实践中,应积极试点新工具新方法。
第三,树立行为监管的理念,建立对平台反竞争行为的动态监管机制。从国际竞争态势看,互联网领域的平台竞争越来越激烈,在政策上不宜轻易拆分互联网行业的领先企业,以降低其竞争能力。从平台反垄断的国际趋势看,各国均重视对平台反竞争行为的监管,将行为监管作为平台反垄断的重点内容。因此,对数字平台的监管,不能采取基于其市场份额的结构主义监管方式,而是应该重点对其行为进行动态监管,核心是关注其是否有破坏竞争、损害消费者福利、损害创新创业等方面的行为。随着平台的扩大,平台事实上承担着“看门人”的作用。由于平台市场的集中,很多平台事实上成为用户信息的主要来源,对于用户有着巨大的影响。进一步考虑到平台具有数据、流量、算法等多方面的优势,因此,对平台垄断规制重点应放在对平台行为的动态监管方面。在国家层面,应建立数字平台动态监测体系,对数字平台的反竞争行为和风险进行监测、跟踪和评估,对可能导致垄断的行为进行预判和风险提示。尤其是针对一些非常明显的反竞争行为,如电商平台“二选一”、个性化定价(大数据杀熟)、即时通讯平台限制其他平台应用在其上的正常分享等行为,应进行重点监测,并即时进行响应和反馈。
第四,推动平台垄断的理论研究。平台垄断是一种新现象,需要新的反垄断理论支撑。在国外平台反垄断实践中,已应用了数据要素与数据垄断、自我优待、杀手并购、非水平并购(数字集团)、新生竞争者、看门人平台、核心设施等理论。中国反垄断机构应积极推动平台反垄断理论的研究,为平台反垄断的推进提供更坚实的理论基础和更丰富的工具。
作者:李勇坚,中国社会科学院旅游研究中心特约研究员,中国社会科学院财经战略研究院研究员;刘奕,中国社会科学院旅游研究中心特约研究员,中国社会科学院财经战略研究院研究员
原文刊载于《全球化》2022年第2期,有删节,注释及参考文献略
注:转载请注明作者及出处
